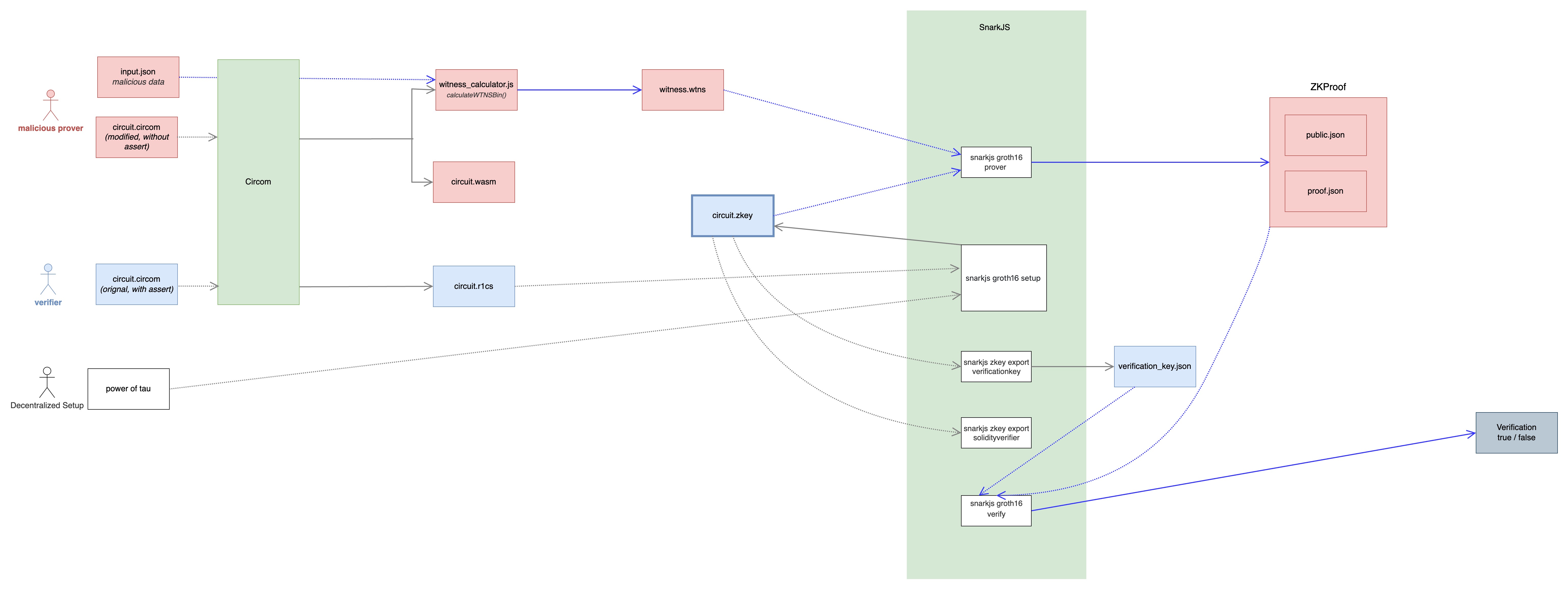
一种可能的恶意修改 circom 的 ZKProof 攻击方式
流程图

防范建议
-
不要在 verification 依赖 assert() 进行检查, 因为 verification 阶段依赖的都是 circom 编译时导出的 r1cs 约束信息, 而 assert()只在编译阶段和 witness 生成阶段有效, 在 verification 阶段无效。
-
尽量使用 circomlib 中的库 template, 例如 https://github.com/iden3/circomlib/blob/master/circuits/comparators.circom中提供的内容, 在绝大多数情况下这个都是相对稳妥的方案。虽然在某些情况下他不是约束数量最少的解决方案。
-
=== 虽然可以提供约束, 但是在某些情况下会在编译过程被优化掉。所以需要做好约束检查,例如通过
snarkjs r1cs print circuit.r1cs circuit.sym命令进行检查。